小蓝视频

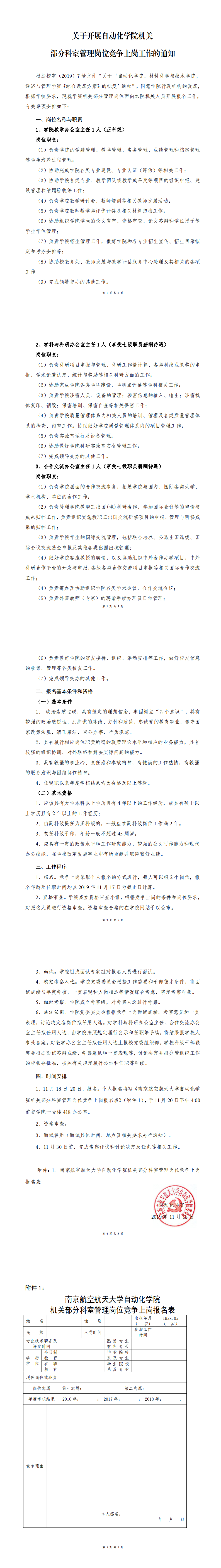
关于开展自动化学院机关部分科室管理岗位竞争上岗报名工作的通知

作者: 责任编辑: 审核人: 访问量:1454发布时间:2019-11-18

电话:+86-25-84892368 传真:+86-25-84892368
地址:中国江苏省南京市江宁区将军大道29 号 1003分箱 版权信息:南京航空航天大学自动化学院
书记信箱 院长信箱 纪检委员信箱